Перша та найбільша перемога – перемога над собою (Платон)
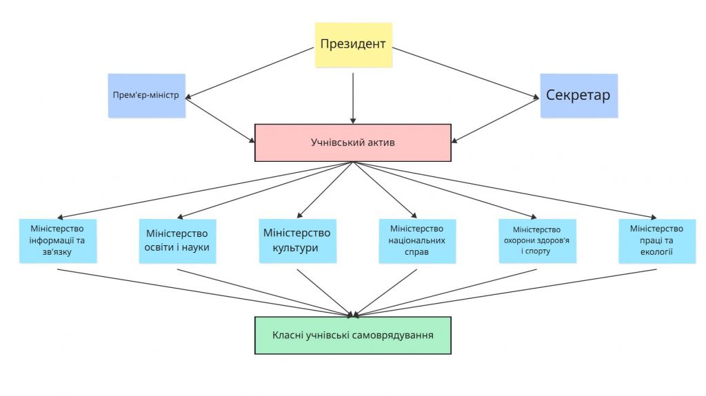
Схема учнівського врядування комунального закладу «Вінницький ліцей № 29»

Лідерами не народжуються, лідерами стають
![]() | Браніцький Андрій президент учнівського врядування 2025-2026 |
Двадцять «золотих» правил управлінської культури членів Ради Лідерів учнівського врядування
Діяльність учнівського самоврядування має свою «дистанцію». Доланню її сприяє висока управлінська культура, яка потребує дотримання таких правил:
- Не бійся, що вносиш ідеї прості, з банку ідей відберемо золоті.
- Думку викладай чітко, якщо потрібно – повтори.
- Часу не марнуй, пропозиції внось стисло і чітко.
- Сміливіше внось свої пропозиції для ухвалення колективного рішення.
- Добре зрозумієш – краще зробиш.
- Погодився легко – не означає сприйняв глибоко.
- Не соромся помилятися. Соромно не вміти і не бажати виправитись.
- Будь-яку справу вінчає результат.
- Довіру треба розуміти так: усе перевіряється ділом, дружбою й турботою.
- До товаришів стався справедливо, суди про них за роботою, а не за словами або твоїми особистими симпатіями.
- Будь тактовним, увічливим; не поводься зверхньо.
- Зауваження бери до уваги, пропозиції виконуй.
- Твори, фантазуй сміливіше – шукай шляхів виконання рішень.
- Не гарячкуй, коли вирішуєш важливі питання. У такому стані легко припуститися помилки.
- Не вішай носа, коли важко.
- На пам’ять сподівайся, але краще мати записничок.
- Пам’ятай: отримане завдання ти маєш зрозуміло пояснити товаришам.
- Не берися за все сам: один ніколи не зробить того, що може добре організований колектив, але не сиди, склавши руки, коли інші працюють.
- Не відкладай на завтра вирішення такого питання, яке можна вирішити сьогодні.
- Прийняв рішення –виконуй! Доручив іншим – довіряй! Довіряючи перевіряй! Допомагаючи – не підміняй.

![]() | Герб учнівського врядування Герб учнівського врядування – це палітра, перо та скрипічний ключ, які символізують гуманітарно-естетичний профіль закладу, а відкрита книга – знання, які учні набувають у школі. Синій птах на земній кулі уособлює всеосяжну гармонію, яка поєднує і навчання, і особистий розвиток дитини |
![]() | Прапор учнівського врядування Прапор учнівського врядування школи-колегіуму №29 відображає красу рідного краю. Птах на блакитному фоні – символ безкрайнього неба та свободи думок, сонце на жовтому – це віра в себе, а дерево на зеленому фоні – любов та відданість Батьківщині. Саме ці якості є фундаментом для формування нового покоління лідерів |
Президенти учнівського врядування комунального закладу “Вінницький ліцей №29”
![]() | Суворова Анастасія президент учнівського врядування 2023-2025 |

| Жалюк Юлія Президент учнівського врядування 2021-2023 |

![]() | Балюк Тетяна Президент учнівського врядування 2018-2020 |

Паранюк Леся
Президент учнівського врядування
2012-2013 рік

Куца Дарина
Президент учнівського врядування
2014 – 2017

Бондар Вікторія
Президент учнівського врядування
2009 – 2011 рік

Бабій Ірина
Президент учнівського врядування
2007 рік

Рибачок Андрій
Президент учнівського врядування
2006 рік

Білокур Юлія
Президент учнівського врядування
2005 рік

Білостечний Максим
Президент учнівського врядування
2003 рік

Кордюков Ігор
Президент учнівського врядування
2001 рік





